科技强国 我们在行动——郴州市对接高校科研成果展示(MK体育官网)
作者 : 编辑 : 来源:郴州人才集团 发布时间 : 2024-06-05 16:48:35

MK体育官网(18项)
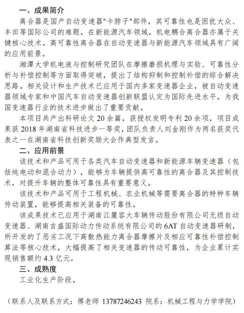
1.恶劣工况下自动变速器离合器可靠性设计与控制技术
2.智能电动汽车线控制动系统开发关键技术
3.航空发动机混合动力总成开发关键技术
4.一种无级变速器金属带夹紧力控制装置及控制方法
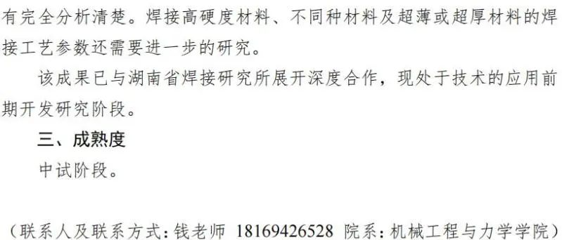
5.空间复杂位置焊缝智能化焊接关键技术及成套装备
6.金属多孔材料及其应用技术
7.搅拌摩擦焊技术
8.钢结硬质合金和粉末冶金高速钢等系列耐磨材料技术
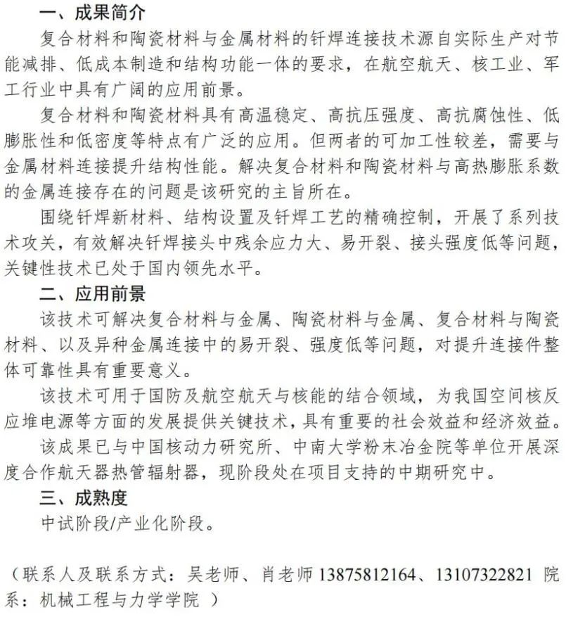
9.异种难焊材料的钎焊连接材料与工艺技术
10.耐磨耐蚀高熵合金材料及其制备方法技术
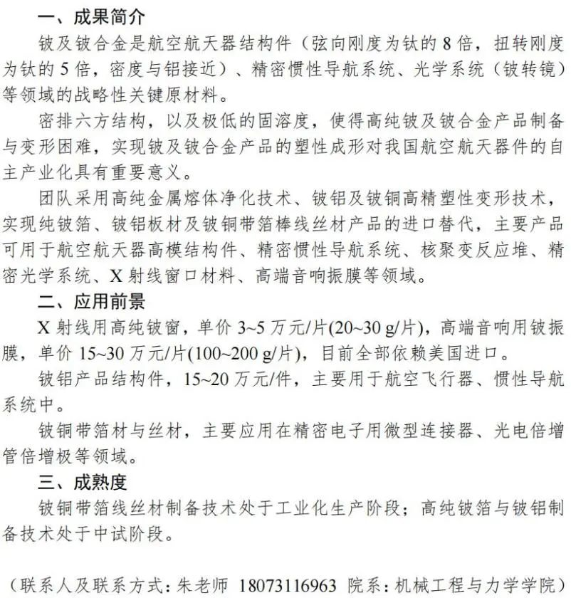
11.高模轻质铍及铍合金产品及制备技术
12.标准方舱智能三维CAD系统技术
13.耐金属熔体腐蚀整体及涂层材料研发技术
14.镍基高温合金焊接修复技术
15.航空难加工材料切削加工用涂层刀具技术
16.长寿命机加工涂层刀具产业化技术
17.提纯及再生铝质量提升、高性能铝合金开发技术
18.硬质涂层的制备技术及其在耐磨腐蚀领域中的应用技术
恶劣工况下自动变速器离合器可靠性设计与控制技术

智能电动汽车线控制动系统开发关键技术

航空发动机混合动力总成开发关键技术

一种无级变速器金属带夹紧力控制装置及控制方法


空间复杂位置焊缝智能化焊接关键技术及成套装备

金属多孔材料及其应用技术

搅拌摩擦焊技术


钢结硬质合金和粉末冶金高速钢等系列耐磨材料技术

异种难焊材料的钎焊连接材料与工艺技术

耐磨耐蚀高熵合金材料及其制备方法技术

高模轻质铍及铍合金产品及制备技术

标准方舱智能三维CAD系统技术

耐金属熔体腐蚀整体及涂层材料研发技术

镍基高温合金焊接修复技术

航空难加工材料切削加工用涂层刀具技术


长寿命机加工涂层刀具产业化技术


提纯及再生铝质量提升、高性能铝合金开发技术


硬质涂层的制备技术及其在耐磨腐蚀领域中的应用技术
